catalog2024_map


>> P.13

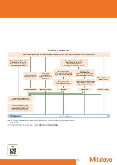
TraceabilityofHardnessFieldNationalMetrologyInstituteofJapan,NationalInstituteofAdvancedIndustrialScienceandTechnology(NMIJ,AIST)<NationalStandard>MitutoyoHiroshimaCalibrationCenter(JCSSAccreditedCal.Lab.No.0109)RockwellHardnessReferenceBlocks/VickersHardnessReferenceBlocksMitutoyoStandardManagementSection(JCSSAccreditedCal.Lab.No.0067)FrequencyStandardOscillator(Asastandardofopticalfrequencycomb)JCSSAccreditedCal.Lab.Force-provingInstrumentsISO/IEC17025AccreditedCal.Lab.Length-provingInstruments(Lasersystem)MitutoyoMiyazakiPlant(JCSSAccreditedCal.Lab.No.0030)633nmIodineStabilizedHe-NeLaserMitutoyoStandardManagementSection(JCSSAccreditedCal.Lab.No.0067)633nmIodineStabilizedHe-NeLaserJCSSAccreditedCal.Lab.ReferenceWeightsMitutoyoMiyazakiPlant633nmStabilizedHe-NeLaserMitutoyoUtsunomiyaCalibrationCenter(JCSSAccreditedCal.Lab.No.0031)633nmStabilizedHe-NeLaserForceMeasuringMachineDepthInspectionDeviceGaugeBlockStandardScaleNon-automaticBalanceStandardHardnessTestingMachineforcalibratinghardnessreferenceblocksMitutoyoSalesandServiceDivision(JCSSAccreditedCal.Lab.No.0186)RockwellHardnessReferenceBlocks/VickersHardnessReferenceBlocksTESTEquipmentHardnessTestingMachinesNote:ThischartshowsasimplifiedtraceabilitysystemofapartofMitutoyoproducts.Detailedtraceabilitychartsarepublishedforeachproduct.(AsofJuly,2024)Forthelatestinformation,pleaserefertoourwebsite.https://www.mitutoyo.co.jpVideo10


<< | < | > | >>